微信公众号SEO排名优化新突破,订阅号一篇文章三天内流量暴增的专业经验分享
大家好,我是老熊,今天由我继续给大家分享干货,你如果想持续获取干货和免费的SEO和运营工具,可以点击关注我。
ContentAny是一个全流程的内容分析洞察效果平台,它能够对你的头条号、微头条、SEO、订阅号等平台的文章内容进行AI痕迹检测、人性化优化、内容效果和质量360的评估和流量预测为一体的内容分析优化平台。
在讲解今天的干货和知识点前,我们先分享一个背景:8月全球AI搜索数据出炉,知乎直答访问量增长345%。
9 月 6 日,全球知名网站排名和竞争性数据分析平台 SimilarWeb 发布的最新数据显示,8 月份知乎直答访问量为 167 万,较 7 月访问量的 37.5 万增长 345%,持续保持超高速增长。此前,知乎直答 7 月增速为全球第五并位居国内产品第一。此外,在新榜出品的全球 AI 产品 8 月底周榜中,知乎直答也进入榜单,并较此前在周访问量、周提及量等数据维度上均有较高幅度的提升。
zaker
这个背景数据说明了什么?说明在国内知乎、微信公众号、小红书的平台做搜索SEO的优化的效果和增长,比百度SEO更加有性价比。而且这些都是面向的是AI搜索引擎优化,而不是传统的搜索引擎优化。我越来越感觉传统搜索引擎SEO优化,会越来越没时长,未来的SEO优化是面向新一代的AI搜索引擎的。市面上很多的工具依然做着传统搜索引擎SEO的事情,这个事情短期来看它有效果,2-3年后我们再看结果,那个时候他们的竞争对手是AI搜索引擎公司,而不是其他SEO工具公司。
说完了这个大背景,我再给大家分享专业的SEO优化经验和干货。

现在越来越多的人做内容运营和推广的时候,很多公司跟个人都在弄跟SEO有关的事情。
这几年百度搜索的影响力有所下降,而谷歌SEO主要面向海外市场,所以越来越多的国内企业把内容运营的重点放在了微信公众号的搜索SEO排名上,当然小红书的SEO排名也受到了一些关注,知乎搜索排名也值得去做,但不得不说,最长久且最有效的方式还是订阅号的搜索排名。
为何要这样讲呢?其实很简单,微信订阅号拥有庞大的流量,能持续为企业、个体商户及创业者提供精确流量,是个效果显著的获客途径。
就拿我自己的ContentAny这个订阅号来说吧,它是从2024年8月1号才开始运营的。
我在运营过程中,借助了ContentAny这个工具对文章内容进行优化。下面是我这一个月效果展示,效果非常明显。例如:今日头条人性化优化这个关键词,我们就是第一和第二,其中第一是小号转载的。

再比如关键词“微信公众号AI提示词”,我们也做到了第二名。还在持续升中。

其他的我就不列了,效果非常明显,因为我平时都用我们自己的工具ContentAny进行内容文章优化和评估,所以我不是盲写的,等于我有了一个眼睛和测试机器知道我的文章的好坏情况。
那么我利用ContentAny做了什么,才有这样的效果呢?
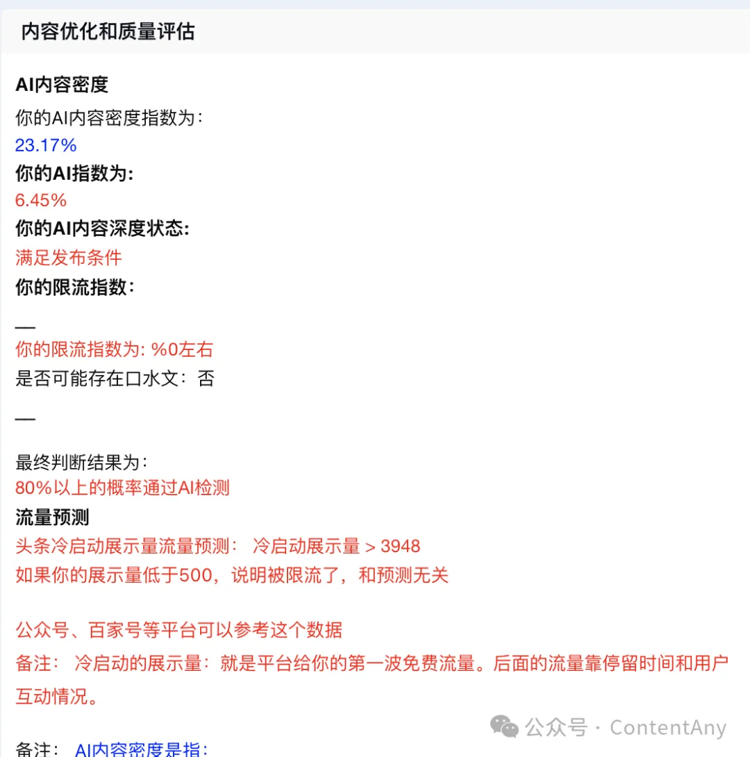
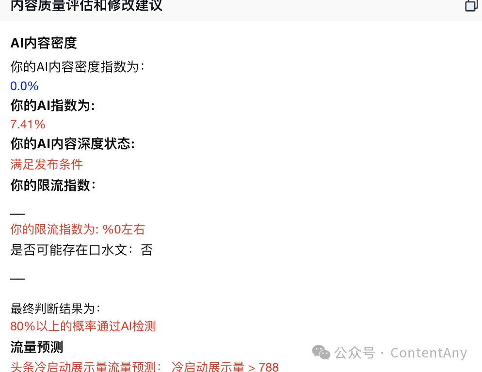
1、我会利用ContentAny做AI检测和人性化优化
据相关数据表明,当前不少平台针对AI创作内容较多的文章会实施限流举措。若AI内容比重超出15%,这样该文章的流量将会大打折扣。
所以我通过ContentAny工具的AI检测功能,先把文章中可能存在的AI部分找出来。
曾经有一个企业,他们在公众号上发布文章的时候没有注意到AI内容的占比问题,结果发布了十几篇文章后发现流量一直上不去,后来经过检测发现,他们的文章AI内容占比平均达到了30%左右。
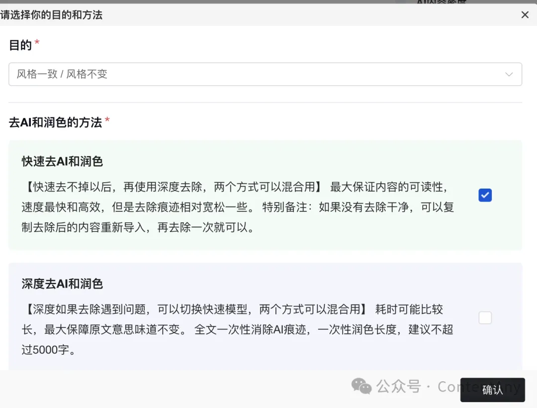
2、我利用ContentAny工具的人性化优化和润色功能,把文章中类似的问题都处理掉了,让文章更加接近人工创作的风格。


3、限流检测也是非常关键的一步。
据我采用的100000多篇文章统计分析大概有40%的公众号文章因为没有提前进行限流检测,在发布后遇到了流量瓶颈。
我每次发文章前,都要用ContentAny工具测一下,看我这篇文章会被限流到啥程度。
比如说我打算发一篇讲互联网营销新趋势的文章,在过限流检测时,发现几个关键词用得太频繁了,可能会被限流,所以我就把这些关键词调了一下,优了一下化。
效果图如下:

4、冷启动流量预测也给了我很大的帮助。
据权威机构研究显示,公众号文章一经发布,其初始流量的多少对于后续流量的增加具有关键影响。
如果冷启动流量能达到一个较高的水平,这样这篇文章后续获得高流量的概率会增加30%左右。

另外我这里还有一个关于SEO优化排名和怎么利用AI写作写出高质量的文章的的教程,详细的技巧和方案看我的视频。
我通过ContentAny工具的冷启动流量预测功能,提前了解文章的潜在流量情况。
有一回我写了一篇关于电商运营技巧的文章,经过预测发现,如果按照原内容发布,冷启动流量可能不太理想,于是我根据预测结果对内容进行了进一步的优化,加入了一些更有吸引力的案例和数据。
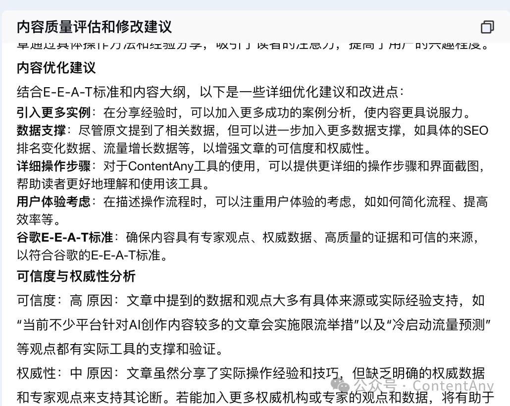
5、内容优化建议这一功能对我写SEO和文章有很大的建议。
比如在一篇关于健康养生的文章中,工具提示我在内容中可以增加一些权威机构发布的养生数据,像世界卫生组织发布的数据显示,保持规律作息的人群患慢性疾病的概率比作息不规律的人群低25%左右。我按照这个建议加入了相关数据后,文章的质量和可信度明显提升。
我只有在上面这五大指标都达标了,才会发布文章。现在我给大家展示一下我这篇文章的操作流程。
当我把一篇文章的初稿写完后,我就会把它丢进ContentAny里。ContentAny能自动进行AI检测,它会逐段分析文章,还会逐句检查,看看有没有可能是AI写的地方。比如说它能看出一些很生硬、没感情的句子,这通常都是AI文的特点。

再对于查出的AI部分,我将运用人性化优化和润色功能。它会对这些部分进行改写和优化,使其表述更自然、更顺畅就像出自人工之手。

人性化优化以后,我再进行限流检测。工具会按照微信公众号的算法规则,来分析文章里的关键词、内容结构这些因素,算出这篇文章被限流的可能性有多大。要是限流概率比较高,我就会根据提示去调整文章啦。
同时还会对冷启动流量进行预测,这个工具会把文章的主题、内容质量、关键词等因素都考虑进去,接下来给出一个大概的冷启动流量范围。要是预测的流量不太好,那就得重新检查一下文章,加一些跟热门话题有关的内容,或者多放一些更有价值的信息。

最后我会按照内容优化建议来进一步完善文章。比如说添加一些真实事例,就像某个知名企业运用新颖的营销手段,在很短的时间里赢得了大批客户;或是引用一些行业内的最新数据,像是最新的市场调研报告中提到的某个行业的增长率数据等等。

我就按照这个方法去操作,不到三天,效果就出来了。
我的文章在微信公众号一搜,排名蹭蹭往上涨。这就是我做SEO和微信公众号搜索排名优化的经验和办法。
我是强烈推荐这种方法的,简单高效,我平时写文章也会利用AI来辅助自己写,但是AI的文章弊端太大了,但是我通过ContentAny的功能可以很好解决我的问题。
当前这篇文章也是经过这样的操作和优化的,到时候我们再看看文章排名关键词的效果如何?
